王 迪,代 蕾,高彦祥*
(中国农业大学食品科学与营养工程学院,北京 100083)
摘 要:蛋白质作为三大营养物质之一,除具有营养价值之外,其功能特性也在食品、医药和材料中发挥着重要作用。蛋白质功能特性与其分子结构有关,可以通过物理、化学、酶或基因工程方法对蛋白质进行改性修饰,从而改善蛋白质的功能特性、营养价值及食品感官质量等,进而扩大其应用范围,满足工业需求。诸多改性方法中,酶法改性安全性高、条件温和,且产品可接受度高,是一种极具潜力的蛋白质改性方法。酶法改性主要包括对蛋白质进行水解、交联或共价接枝。本文介绍了近年来蛋白质酶法改性的研究进展,讨论了改性蛋白质的功能特性,并对其应用前景进行展望。
关键词:蛋白质;酶法改性;功能特性;应用
蛋白质是生命的物质基础,是人体所需的重要营养物质。此外,蛋白质的功能特性也在工业生产中发挥重要作用。一般来说,蛋白质功能特性主要包括水合作用、表面活性和蛋白质之间的相互作用等方面。水合作用主要通过蛋白质的肽键和氨基酸侧链与水分子的相互作用实现,影响着水合性质,即分散性、润湿性、溶解性、持水性、黏度和凝胶特性等。蛋白质属于两亲分子,可以吸附在水-油界面或水-气界面,其表面活性主要体现在表面张力、乳化性、起泡性上。蛋白质之间的相互作用主要影响蛋白质构化和凝胶作用。蛋白质多种重要的功能取决于蛋白质分子结构的多样性,包括氨基酸的种类、数目、排列顺序和肽链空间结构。此外,环境因素变化和加工处理方式都会对蛋白质功能特性产生一定影响。对蛋白质进行改性,可以改善其功能特性、营养价值以及产品感官质量。
目前,蛋白质改性方法主要包括物理改性、化学改性、酶法改性及基因工程改性。物理改性方法主要是利用机械振荡、超声、电磁场、射线和热处理改变蛋白质空间结构或聚集方式,从而改善其功能特性,通常不影响蛋白质一级结构[1]。化学改性和酶法改性是目前蛋白质改性技术中应用最为普遍的方法。化学改性通过化学试剂使部分肽键断裂或引入新的功能基团,主要包括酰化作用、去酰化作用、酯化作用、磷酸化作用、糖基化作用、氧化作用及共价交联作用等[2]。化学改性虽然可以对蛋白质分子结构进行有效地修饰,但其工艺相对复杂;另外,不可忽视的是化学试剂及其反应产物带来的安全性问题。相比之下,酶法改性反应步骤简单、条件温和、专一性强、反应程度易控制、副反应少,因此具有广阔的应用前景。
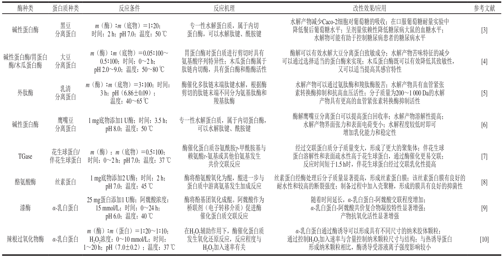
随着酶制剂产业和生物工程技术的发展,酶的种类越来越多,其品质也明显提高,酶催化改性蛋白质的研究也更加深入。酶法改性主要包括对蛋白质进行水解、交联或共价接枝,表1为几种酶法改性蛋白质的典型例子。从酶的种类来看,主要有蛋白酶、转谷氨酰胺酶(transglutaminase,TGase)、多酚氧化酶(polyphenol oxidase,PPO)、过氧化物酶(peroxidase,POD)等;从蛋白质分子水平上看,主要包括蛋白质分子中多肽链的断裂、分子内或分子间交联或对蛋白质分子侧链基团进行修饰,从而使蛋白质分子的组成、空间结构及理化性质发生变化,进而影响其功能特性。
蛋白质可以在酸性、碱性或酶的作用下发生水解,生成多肽或氨基酸。酸水解蛋白质是水解蛋白质的经典方法,一般利用盐酸在一定温度下水解一段时间后再用碱进行中和。酸水解法成本较低、操作简易、反应迅速、水解程度高,且产物几乎不被消旋,但是酸水解会破坏色氨酸、天冬酰胺和谷氨酰胺等敏感氨基酸,部分糖也会被破坏,导致水解液颜色呈现棕黑色,最重要的是酸水解蛋白原料过程会产生具有毒性和致癌性的氯丙醇[11]。碱法水解蛋白质色氨酸稳定,但水解后氨基酸会消旋。相比之下,酶法水解安全性高、反应条件温和、具有专一性、副反应少,不破坏敏感氨基酸,能够保留原料风味,其诸多优点使酶法水解逐渐成为水解蛋白质的趋势。对蛋白质进行水解,可以改善蛋白质的营养价值和功能特性,降低蛋白质的分子质量,提高其溶解性等[12-13]。酶法水解植物蛋白所用的酶包括内切蛋白酶和外切蛋白酶,常用的酶有中性蛋白酶、碱性蛋白酶、木瓜蛋白酶、胃蛋白酶、胰蛋白酶和一些微生物酶等。
酶水解改善蛋白质的功能特性主要与3 个方面直接相关,包括蛋白质分子质量的下降、可电离基团的增加、疏水基团的暴露[14]。Adler-Nissen等[15]总结了一系列酶水解蛋白质增加其溶解性的实例,讨论了蛋白质溶解性与酶水解蛋白质程度的关系。Jamdar等[16]研究了碱性蛋白酶水解花生分离蛋白及不同水解程度对花生分离蛋白水解产物特性的影响,发现当水解程度大于10%时,溶解性明显提高,随着水解程度的增加,其抗氧化性和螯合金属离子的能力提高,但其乳化性和起泡性都有所下降。Zhao Guanli等[17]研究了碱性蛋白酶限制酶水解花生分离蛋白对其构象和功能特性的影响,结果表明花生球蛋白的酸性亚基对碱性蛋白酶最敏感,其次是伴花生球蛋白,最后是花生球蛋白的碱性亚基;另外,酶水解增强了花生球蛋白的热稳定性,花生水解蛋白的二硫键增加,硫氢键减少;内源荧光光谱分析表明花生分离蛋白三级结构易发生改变;另外水解后其溶解性、凝胶特性均有所提高,但其乳化能力有所下降。
表 1 酶法改性蛋白质举例
Table 1 Examples of enzymatic modification of proteins

酶法水解蛋白质不仅可以得到理化性质和功能特性优良的水解产物,也在营养及医药方面极具价值。研究表明,蛋白质在人体中主要以肽类和氨基酸的形式被吸收,且同等条件下,短链肽(二肽或三肽)相比于等量的氨基酸能被更有效地吸收[18]。大豆具有公认的营养价值,但其致敏性也不容忽视,Meinlschmidt等[4]研究了不同的蛋白酶对大豆致敏源(大豆球蛋白、β-伴大豆球蛋白)的降解效果,并探讨了酶水解对感官特性的影响,结果表明酶解是减少大豆蛋白致敏性的有效途径,而水解产物苦味特征的减少可以通过选择适当的蛋白酶来实现,木瓜蛋白酶既可以有效降低其致敏性,又可以适当提高其感官特性。另外,研究表明,乳清蛋白水解产物表现出血管紧张素转换酶抑制活性,具有一定的降血压作用[5,19-21]。
利用不同的酶在一定条件下对蛋白质进行一定程度的水解,可以得到含有特定氨基酸的短链肽或氨基酸混合物,调整蛋白质的理化性质、功能特性及营养价值,要得到理想的水解产物,必须考虑蛋白质原料种类与浓度、水解酶的种类与浓度、水解过程条件、蛋白质水解程度等因素。
共价交联可以使蛋白质改性,改性后的蛋白质的某些功能特性如塑性、持水性、溶解性等得到改善,保护了食品中的某些敏感氨基酸免受各种化学反应的破坏,形成抗环境压力的蛋白膜;另外,可通过酶共价交联变性在非热条件下形成凝胶;亦或将某些必需氨基酸通过共价交联引入蛋白质,提高其营养价值。通过一些化学反应或利用催化剂可以在蛋白质分子内部或蛋白质分子之间引入交联键,可以调整蛋白质的组织结构和功能特性。通过化学反应进行交联主要包括美拉德反应产生的交联、通过诱导产生二硫键进行的交联、碱性条件下的脱氢蛋白质交联或利用化学试剂(戊二醛)进行的交联。酶法交联涉及的酶主要有TGase、PPO、POD、脂肪氧化酶(lipoxidase,LOX)、葡萄糖氧化酶等。
TGase是由331 个氨基组成的相对分子质量约38 000的具有活性中心的单体蛋白质酰基转移酶,它针对蛋白质的酰胺基,催化亲核反应,从而引发蛋白质或多肽之间的共价交联。TGase催化反应时主要利用蛋白质谷氨酰胺残基上的γ-甲酰胺基作供体,可利用分子内或其他分子肽链中的赖氨酸残基中的ɛ-氨基作为受体,也可利用伯氨基或者水作为受体进行共价交联反应,其催化反应如图1所示[22]。通过TGase催化交联反应既可形成蛋白质高分子网状结构,使产品的质构或流变学特性发生改变;也可以引入其他蛋白质、肽类及小分子氨基酸提高产品营养价值;或使谷氨酰胺残基脱氨基形成谷氨酸残基,影响蛋白质等电点及溶解性。

图 1 TGase催化反应示意图
Fig. 1 Covalent reaction induced by transglutaminase
目前,TGase已经广泛被应用于乳清蛋白、β-乳球蛋白、大豆分离蛋白、酪蛋白、小麦蛋白之间的共价交联。酸奶中牛奶蛋白在利用TGase进行诱导交联之前常常需要加热使蛋白质结构舒展,将TGase和谷胱甘肽加入到牛奶中,发现在巴氏杀菌之前不需要加热前处理即可以利用TGase诱导蛋白质形成凝胶网络结构,对酶进行灭活后再进行发酵,基本不会对酸奶品质产生负面影响,且利用TGase和谷胱甘肽诱导后的酸奶黏度和蛋白质聚集程度比未加谷胱甘肽仅利用TGase诱导的酸奶大[23]。Wu Xiaoli等[24]研究了β-乳球蛋白及其凝胶在TGase诱导下及二硫苏糖醇影响下形成凝胶的行为,发现TGase诱导β-乳球蛋白纤维时无需二硫苏糖醇,而诱导β-乳球蛋白时需要二硫苏糖醇还原二硫键,使蛋白质分子构象充分舒展,暴露TGase诱导交联的位点;另外该研究发现相比于β-乳球蛋白,TGase诱导其纤维形成凝胶时临界胶束浓度更低。Wang Wenqiong等[25]将TGase用于从奶酪生产过程中回收乳清蛋白,研究发现交联乳清蛋白回收率大大提高。Yang Min等[26]研究了TGase诱导牦牛乳酪蛋白和奶牛乳酪蛋白交联对蛋白质溶解性、乳化性、起泡性和在金属离子环境下的稳定性等功能特性的影响,发现在相同TGase浓度下二者交联程度不同,但功能特性的变化相似,由于酪氨酸聚合蛋白质乳化性提高并且有效提高其稳定性,但溶解性下降。
PPO是一类含铜的氧化还原酶,可以催化邻-苯二酚氧化成邻-苯二醌,也可以用于单酚单加氧酶的底物,生成邻-苯二酚,继而氧化为邻-苯二醌。PPO在自然界中分布较广,普遍存在于植物、昆虫和微生物中。PPO主要可分为三大类:单酚单氧化酶(酪氨酸酶,EC.1.14.18.1)、双酚氧化酶(儿茶酚氧化酶,EC.1.10.3.2)和漆酶(EC.1.10.3.1)。蛋白质共价交联主要利用酪氨酸酶和漆酶。酪氨酸酶可以使蛋白质中的酪氨酸残基氧化为醌,也能与半胱氨酸、色氨酸、赖氨酸和组氨酸残基反应,一方面引发了蛋白质交联,另一方面减少了蛋白质中必需氨基酸的含量[27]。漆酶是单电子氧化还原酶,其作用机理主要是在底物自由基的形成及与漆酶中的铜离子协同作用。漆酶既可以将酪氨酸残基氧化为醌进行蛋白质交联,也可以将蛋白质中的巯基氧化为二硫键。蛋白质中的酪氨酸基团被氧化形成醌后可以与活性氨基发生迈克尔加成或席夫碱加成(图2)。

图 2 酪氨酸酶/漆酶对蛋白质进行催化反应
Fig. 2 Catalytic reaction of protein by tyrosinase/laccase
研究证明,可以利用酪氨酸酶诱导α-乳白蛋白和β-乳球蛋白形成凝胶网络结构,这些研究优化了酪氨酸酶诱导两种蛋白质的最适条件,通过证实该催化反应不同的反应机理和反应位点说明酪氨酸酶诱导蛋白质形成凝胶可能是代替传统TGase诱导蛋白质交联的一种可行方法[28-29]。Isaschar-Ovdat等[30]研究了酪氨酸酶诱导大豆球蛋白与咖啡酸共价交联对乳液稳定性的影响,采用了先诱导蛋白质形成凝胶再与油相均质制备乳液或先均质再诱导形成凝胶两种方法,研究证明,后者制备出的水包油乳液更加稳定,且利用荧光显微镜显示导致凝胶形成的主要是共价键。此外,Isaschar-Ovdat等[31]利用酪氨酸酶诱导和加热两种方式制备大豆球蛋白凝胶,研究发现,相比于热诱导形成的凝胶,通过酶诱导形成的凝胶硬度大、弹性小,且酶诱导凝胶结构更加有序,其孔径较大。Xu Ruoyang等[32]利用传统戊二醛诱导和酪氨酸酶诱导两种方法制备酪蛋白酸钠纳米颗粒,相比于利用大量有毒化学试剂的化学诱导法,仅用少量的酪氨酸酶配合使用少量多酚即可诱导形成完整的酪蛋白酸钠纳米颗粒,且该颗粒可以抵抗一定的环境压力。Sato等[33]研究了不同pH值下,漆酶和阿魏酸对酪蛋白酸钠包埋的水包油乳液的影响,结果显示pH值对酪蛋白酸钠包埋的乳液影响很大,漆酶诱导酪蛋白酸钠可以提高其乳化性,并改变其稳定乳液的机理。
POD是由单一肽链与一个铁卟辅基结构形成的血红蛋白酶,是以过氧化氢为电子受体催化底物氧化的氧化还原酶,可催化过氧化氢、氧化酚类、胺类化合物、杂环化合物和一些无机离子。含铁的POD包括正铁血红素过氧化物酶(主要存在于植物、动物和微生物中)和绿过氧化物酶(主要存在于动物器官和乳汁中),而黄蛋白过氧化物酶是一类以黄素腺嘌呤二核苷酸作为辅基的酶,主要存在于动物组织和微生物中。
辣根过氧化物酶是一种重要的POD,在过氧化氢存在时催化底物发生氧化还原反应。Dhayal等[10]利用辣根过氧化物酶和过氧化氢诱导α-乳白蛋白形成蛋白纳米颗粒,相比于其他酶诱导蛋白质形成纳米颗粒的方式,由于反应需要加入过氧化氢,可以通过过氧化氢控制蛋白质纳米颗粒的尺寸与形貌,结果发现该方法诱导的蛋白质凝胶颗粒形貌均匀、尺寸适中,可用于制备Pickering乳液。Steffensen等[34]利用灰盖鬼伞过氧化物酶(Coprinus cinereus peroxidase,CIP)催化含有酪氨酸的多肽,该反应通过氧化得到酪氨酰自由基中间产物,这些自由基通过链式反应进一步聚合,最后形成酪氨酸多肽的聚合物,该聚合反应证明CIP可以作为蛋白质结构工程的改性工具,诱导改性生物大分子形成,改善其理化性质和功能特性。
除以上介绍的几类主要酶外,一些氧化酶也可以诱导蛋白质交联,如LOX、葡萄糖氧化酶等。LOX由单一的多肽链组成,是一种含非血红素铁、不含硫的蛋白质,专一催化具有顺,顺-1,4-戊二烯结构的多元不饱和脂肪酸加氧反应,氧化生成具有共轭双键的过氧化衍生物,能直接与食品中的蛋白质和氨基酸结合,豆制品的腥味、苦涩味和LOX有关。葡萄糖氧化酶可以催化生面团麦谷蛋白中的巯基形成二硫键,改善产品质构[35]。这些酶交联方法反应低毒环保、反应过程简单、条件温和、反应易控制且成本可接受,酶诱导形成的蛋白质共价交联网状结构相对二硫键、静电作用、氢键等形成的交联网状结构抵抗外界环境压力的能力更强,且能够提高蛋白质产品的营养价值或感官品质。值得注意的是,一些加工过程会由于酶诱导蛋白质交联产生不期望的副反应;另外,由于酶的高效性可能造成过度交联,从而降低蛋白质营养价值,需要尽量避免这些酶诱导,为产品带来不良影响。
利用酶催化诱导可以将具有特异功能活性的小分子接枝到蛋白质上,增加其营养品质或功能特性。植物多酚种类众多,包括酚酸类、类黄酮类以及1,2-二苯乙烯和木酚素类等。植物多酚具有抗氧化、抗菌消炎、抗病毒、抗癌、抗肿瘤的活性,还有一定的抑制肥胖功能。多酚类物质与蛋白质交联,赋予蛋白质新的功能特性,这类研究中,利用较多的是阿魏酸、绿原酸、没食子酸、表没食子儿茶素没食子酸酯、咖啡酸、香草酸等多酚类物质。酶催化多酚类物质与蛋白质共价的主要机理是酶(或配合氧气)将多酚的酚羟基氧化为醌,醌可以与蛋白质氨基酸残基中的氨基或巯基反应,形成C—N或C—S共价键[36]。醌类化合物易受到蛋白质中的赖氨酸、甲硫氨酸、色氨酸等氨基酸中亲电基团的攻击。
Aljawish等[37]利用漆酶诱导阿魏酸和肌肽,在温和反应条件下合成了两种分子质量相同但结构具有差异的羟基肉桂酰基肽,研究发现每个衍生物分子含有1 个肌肽和3 个阿魏酸分子,该衍生物具有抗氧化活性和抑制肿瘤细胞增殖的活性。Vate等[38]研究了利用酪氨酸酶诱导蛋白质和单宁酸形成凝胶网络结构对沙丁鱼鱼糜制品的影响,该凝胶结构更加致密,含水量少,鱼糜制品凝胶特性提高。
目前,水解蛋白在食品工业中较多,利用蛋白质水解产物调整食品质构及增强风味的性能,将其添加到肉制品当中,亦或直接制成调味品;也可利用其优良的乳化性能及消化吸收特性,将其添加到乳品饮料或营养口服液当中;利用其水解产物对某些疾病的预防、减少过敏反应作用以及一定的抗氧化活性,将其用于医药行业、特殊膳食的配方及减肥产品中;还有利用酶法提取植物油的研究[39-42]。在水解动物蛋白的应用中,牛奶蛋白是一类重要的蛋白原料,其中,利用食品级蛋白酶水解乳清蛋白和酪蛋白的应用较广泛[43-44]。利用碱性蛋白酶水解乳清蛋白制备脂肪代替品,并将其添加到冰淇淋中,可以获得感官指标较佳的低脂冰淇淋[45]。采用胰蛋白酶和高压微射流对花生蛋白进行改性,改性后的花生蛋白乳化性得到改善,制备的乳状液稳定,可以将改性蛋白作为乳化剂和壁材应用到微胶囊粉末的制备中[46]。近年来,植物蛋白也被应用在一些配方食品中,一些关于植物蛋白水解产物作为功能食品或风味物质的研究逐渐被进行商业应用,例如应用在液体食品、能量补充饮料、低敏性食品和一些治疗某些疾病的药品中[47]。利用碱性蛋白酶水解黑豆分离蛋白,水解产物在口服葡萄糖耐量实验中显著降低餐后葡萄糖水平,且呈剂量依赖性降低糖尿病大鼠的血糖水平,水解物可能有助于控制糖尿病患者的糖尿病水平[3]。
蛋白质交联主要应用在改善食品的营养品质和感官特性上:一方面利用蛋白质交联可以减少某些敏感氨基酸在食品加工过程的流失或加入新的必需氨基酸以弥补天然蛋白质成分的不足;另一方面利用蛋白质交联调节食品的组织结构或通过交联植物蛋白模仿肉制品。TGase是一种优良的肉制品改良剂,可以促进肉类中肌球蛋白的谷氨酰胺和赖氨酸残基发生共价交联,促进了肉制品和鱼糜制品中凝胶网络的形成,增加凝胶网络的强度和稳定性,提高肉制品品质。火腿肠等肉制品加工过程中加入TGase可以改善肉质的弹性和出品率[48]。另外,TGase也可以催化面筋蛋白的相互作用,在烘焙制品或速冻制品中形成稳定的蛋白质网状结构,改善了面团的流变学特性。近年来,TGase在乳制品、植物蛋白质制品以及食品蛋白膜中被广泛应用。研究发现,采用TGase制备的花生蛋白膜结构更致密,内部孔径小,拉伸强度、断裂伸长率和阻氧能力均得到提高[49]。漆酶配合一些食品级的多酚加入到酸奶中,可以使牛奶蛋白发生交联,改善酸奶的流变学特性,提高其抗剪切能力[50]。采用酪氨酸酶制备丝素蛋白膜和丝素蛋白-壳聚糖复合物,丝素蛋白经过酶处理后分子质量显著提高,形成的丝素蛋白膜具有良好的耐水性和较高的断裂强度;加入壳聚糖的复合物具有良好的抑菌活性[8]。
小麦加工时其中麦谷蛋白和醇溶蛋白形成的面筋三维蛋白质网状结构直接影响了面团品质和烘焙产品质量。Tilley等[51]研究发现小麦加工过程中面筋的形成不仅与二硫键相关,其中POD或POD类似物对麦谷蛋白和醇溶蛋白中酪氨酸进行氧化催化形成共价键也对面筋网络结构产生重要影响。
目前,蛋白质-多酚共价接枝还主要停留在研究层面,未广泛实际应用及大批量产品生产。蛋白质和多酚的相互作用被认为是酒水、饮料出现浑浊和沉淀的重要原因之一,更倾向于利用一些氧化酶分解蛋白质,或内源PPO、过氧化氢酶使多酚聚合,以减少蛋白质-多酚的相互作用。
酶法改性蛋白是提高蛋白质营养价值、功能特性和感官品质的重要途径,且安全性优于化学改性,已逐步应用于生产实践。随着酶制剂产业的发展,酶的品种不断增加、品质也逐步改善,其应用范围也更加广泛。然而,需要寻找更多新的蛋白质作为蛋白质酶法改性产物应用的原料;需要提高改性后蛋白质产物的适口性,同时又保证其营养价值及安全性;目前酶改性研究较多,但主要在实验室研究水平上,而实际应用较少,这些研究成果亟待转化为生产力;深入研究蛋白质原料亦或蛋白质改性产物的致敏性;加强蛋白质改性研究者与医疗人员的沟通,开发更有效的营养产品和药品。酶改性蛋白技术逐步发展、完善,其研究与应用前景十分广阔。
参考文献:
[1] MIRMOGHTADAIE L, ALIABADI S S, HOSSEINI S M.Recent approaches in physical modification of protein functionality[J]. Food Chemistry, 2016, 199: 619-627. DOI:10.1016/j.foodchem.2015.12.067.
[2] BOUTUREIRA O, BERNARDES G A J. Advances in chemical protein modification[J]. Chemical Reviews, 2015, 115(5): 2174-2195.DOI:10.1021/cr500399p.
[3] MOJICA L, DE MEJIA E G, GRANADOS-SILVESTRE M A, et al.Evaluation of the hypoglycemic potential of a black bean hydrolyzed protein isolate and its pure peptides using in silico, in vitro and in vivo approaches[J]. Journal of Functional Foods, 2017, 31: 274-286.DOI:10.1016/j.jff.2017.02.006.
[4] MEINLSCHMIDT P, SUSSMANN D, SCHWEIGGERT-WEISZ U, et al. Enzymatic treatment of soy protein isolates: effects on the potential allergenicity, technofunctionality, and sensory properties[J].Food Science & Nutrition, 2016, 4(1): 11-23. DOI:10.1002/fsn3.253.
[5] CHEUNG L K, ALUKO R E, CLIFF M A, et al. Effects of exopeptidase treatment on antihypertensive activity and taste attributes of enzymatic whey protein hydrolysates[J]. Journal of Functional Foods, 2015, 13: 262-275. DOI:10.1016/j.jff.2014.12.036.
[6] GHRIBI A M, GAFSI I M, SILA A, et al. Effects of enzymatic hydrolysis on conformational and functional properties of chickpea protein isolate[J]. Food Chemistry, 2015, 187: 322-330. DOI:10.1016/j.foodchem.2015.04.109.
[7] QIU C, HU X, LI L, et al. Effect of transglutaminase cross-linking on the conformational and emulsifying properties of peanut arachin and conarachin fractions[J]. European Food Research and Technology,2016, 243(6): 913-920. DOI:10.1007/s00217-016-2804-z.
[8] YANG M, LI X, LU S, et al. Performance of cross-linked silk fibroin Membrane using tyrosinase[J]. Materials Research Innovations, 2015,19(Suppl 10): 392-396. DOI:10.1179/1432891715Z.0000000002204.
[9] JIANG Z, YUAN X, YAO K, et al. Laccase-aided modification:effects on structure, gel properties and antioxidant activities of α-lactalbumin[J]. LWT-Food Science and Technology, 2017, 80: 355-363. DOI:10.1016/j.lwt.2017.02.043.
[10] DHAYAL S K, GRUPPEN H, DE VRIES R, et al. Controlled formation of protein nanoparticles by enzymatic cross-linking of α-lactalbumin with horseradish peroxidase[J]. Food Hydrocolloids,2014, 36: 53-59. DOI:10.1016/j.foodhyd.2013.09.003.
[11] LAHL W, GRINDSTAFF D. Spices and seasonings: hydrolyzed proteins; proceedings of the Proceedings of the 6thSIFST Symposium on Food Ingredients: Applications, Status and Safety[C]// Singapore:Institute of Food Science and Technology, 1989.
[12] AASLYNG M D, MARTENS M, POLL L, et al. Chemical and sensory characterization of hydrolyzed vegetable protein, a savory flavoring[J]. Journal of Agricultural and Food Chemistry, 1998, 46(2):481-489. DOI:10.1021/jf970556e.
[13] CLEMENTE A. Enzymatic protein hydrolysates in human nutrition[J].Trends in Food Science & Technology, 2000, 11(7): 254-262.DOI:10.1016/S0924-2244(01)00007-3.
[14] PANYAM D, KILARA A. Enhancing the functionality of food proteins by enzymatic modification[J]. Trends in Food Science &Technology, 1996, 7(4): 120-125. DOI:10.1016/0924-2244(96)10012-1.
[15] ADLER-NISSEN J. Enzymic hydrolysis of proteins for increased solubility[J]. Journal of Agricultural and Food Chemistry, 1976, 24(6):1090-1093. DOI:10.1021/jf60208a021.
[16] JAMDAR S N, RAJALAKSHMI V, PEDNEKAR M D, et al.Influence of degree of hydrolysis on functional properties,antioxidant activity and ACE inhibitory activity of peanut protein hydrolysate[J]. Food Chemistry, 2010, 121(1): 178-184. DOI:10.1016/j.foodchem.2009.12.027.
[17] ZHAO Guanli, LIU Yan, ZHAO Mouming, et al. Enzymatic hydrolysis and their effects on conformational and functional properties of peanut protein isolate[J]. Food Chemistry, 2011, 127(4):1438-1443. DOI:10.1016/j.foodchem.2011.01.046.
[18] SIEMENSMA A D, WEIJER W J, BAK H J. The importance of peptide lengths in hypoallergenic infant formulae[J]. Trends in Food Science & Technology, 1993, 4(1): 16-21. DOI:10.1016/S0924-2244(05)80006-8.
[19] VAN DER VEN C, GRUPPEN H, DE BONT D B, et al. Optimisation of the angiotensin converting enzyme inhibition by whey protein hydrolysates using response surface methodology[J]. International Dairy Journal, 2002, 12(10): 813-820. DOI:10.1016/S0958-6946(02)00077-8.
[20] VERMEIRSSEN V, VAN CAMP J, DEVOS L, et al. Release of angiotensin I converting enzyme (ACE) inhibitory activity during in vitro gastrointestinal digestion: from batch experiment to semicontinuous model[J]. Journal of Agricultural and Food Chemistry,2003, 51(19): 5680-5687. DOI:10.1021/jf034097v.
[21] DA COSTA E L, DA ROCHA GONTIJO J A, NETTO F M. Effect of heat and enzymatic treatment on the antihypertensive activity of whey protein hydrolysates[J]. International Dairy Journal, 2007, 17(6): 632-640. DOI:10.1016/j.idairyj.2006.09.003.
[22] FOLK J E. Transglutaminases[J]. Annual Review of Biochemistry,1980, 49(1): 517-531.
[23] BÖNISCH M P, HUSS M, WEITL K, et al. Transglutaminase crosslinking of milk proteins and impact on yoghurt gel properties[J].International Dairy Journal, 2007, 17(11): 1360-1371. DOI:10.1016/j.idairyj.2007.01.019.
[24] WU Xiaoli, NISHINARI K, GAO Zhiming, et al. Gelation of β-lactoglobulin and its fibrils in the presence of transglutaminase[J].Food Hydrocolloids, 2016, 52: 942-951. DOI:10.1016/j.foodhyd.2015.09.012.
[25] WANG Wenqiong, ZHANG Lanwei, HAN Xue, et al. Cheese whey protein recovery by ultrafiltration through transglutaminase (TG)catalysis whey protein cross-linking[J]. Food Chemistry, 2017, 215:31-40. DOI:10.1016/j.foodchem.2016.07.057.
[26] YANG Min, SHI Ying, LIANG Qi. Effect of microbial transglutaminase crosslinking on the functional properties of yak caseins: a comparison with cow caseins[J]. Dairy Science &Technology, 2016, 96(1): 39-51. DOI:10.1007/s13594-015-0236-3.
[27] MATHEIS G, WHITAKER J R. A review: enzymatic cross-linking of proteins applicable to foods[J]. Journal of Food Biochemistry, 1987,11(4): 309-327. DOI:10.1111/j.1745-4514.1987.tb00129.x.
[28] THALMANN C, L TZBEYER T. Enzymatic cross-linking of proteins with tyrosinase[J]. European Food Research and Technology, 2002,214(4): 276-281. DOI:10.1007/s00217-001-0455-0.
[29] BUCHERT J, ERCILI CURA D, MA H, et al. Crosslinking food proteins for improved functionality[J]. Annual Review of Food Science and Technology, 2010, 1: 113-138. DOI:10.1146/annurev.food.080708.100841.
[30] ISASCHAR-OVDAT S, ROSENBERG M, LESMES U, et al.Characterization of oil-in-water emulsions stabilized by tyrosinasecrosslinked soy glycinin[J]. Food Hydrocolloids, 2015, 43: 493-500.DOI:10.1016/j.foodhyd.2014.07.007.
[31] ISASCHAR-OVDAT S, DAVIDOVICH-PINHAS M, FISHMAN A. Modulating the gel properties of soy glycinin by crosslinking with tyrosinase[J]. Food Research International, 2016, 87: 42-49.DOI:10.1016/j.foodres.2016.06.018.
[32] XU Ruoyang, TENG Zi, WANG Qin. Development of tyrosinaseaided crosslinking procedure for stabilizing protein nanoparticles[J].Food Hydrocolloids, 2016, 60: 324-334. DOI:10.1016/j.foodhyd.2016.04.009.
[33] SATO A, PERRECHIL F, COSTA A, et al. Cross-linking proteins by laccase: effects on the droplet size and rheology of emulsions stabilized by sodium caseinate[J]. Food Research International, 2015,75: 244-251. DOI:10.1016/j.foodres.2015.06.010.
[34] STEFFENSEN C L, MATTINEN M L, ANDERSEN H J, et al. Crosslinking of tyrosine-containing peptides by hydrogen peroxide-activated Coprinus Cinereus peroxidase[J]. European Food Research and Technology, 2008, 227(1): 57-67. DOI:10.1007/s00217-007-0692-y.
[35] GERRARD J A. Protein-protein crosslinking in food: methods,consequences, applications[J]. Trends in Food Science & Technology,2002, 13(12): 391-399. DOI:10.1016/S0924-2244(02)00257-1.
[36] STRAUSS G, GIBSON S M. Plant phenolics as cross-linkers of gelatin gels and gelatin-based coacervates for use as food ingredients[J]. Food Hydrocolloids, 2004, 18(1): 81-89. DOI:10.1016/S0268-005X(03)00045-6.
[37] ALJAWISH A, CHEVALOT I, MADAD N, et al. Laccase mediated-synthesis of hydroxycinnamoyl-peptide from ferulic acid and carnosine[J]. Journal of Biotechnology, 2016, 227: 83-93.DOI:10.1016/j.jbiotec.2016.04.021.
[38] VATE N K, BENJAKUL S. Effect of the mixtures of squid ink tyrosinase and tannic acid on properties of sardine surimi gel[J].Journal of Food Science and Technology, 2016, 53(1): 411-420.DOI:10.1007/s13197-015-1974-1.
[39] 熊鼎, 李欣, 陈红兵, 等. 生物酶法脱敏乳粉的研究进展[J]. 食品工业, 2015, 36(11): 224-228.
[40] AASLYNG M D, LARSEN L M, NIELSEN P M. The influence of maturation on flavor and chemical composition of hydrolyzed soy protein produced by acidic and enzymatic hydrolysis[J]. Zeitschrift für Lebensmitteluntersuchung und-Forschung A, 1999, 208(5/6): 355-361.
[41] CHABRAND R M, GLATZ C E. Destabilization of the emulsion formed during the enzyme-assisted aqueous extraction of oil from soybean flour[J]. Enzyme and Microbial Technology, 2009, 45(1): 28-35.
[42] 唐婧苗, 刘章武, 吴绍武, 等. 水解动物蛋白(HAP)的制备及其在食品中的应用[J]. 武汉轻工大学学报, 2009, 28(2): 26-28.
[43] LOPEZ-BAJONERO L, LARA-CALDERON P, GALVEZMARISCAL A, et al. Enzymatic production of a low-phenylalanine product from skim milk powder and casemate[J]. Journal of Food Science, 1991, 56(4): 938-942. DOI:10.1111/j.1365-2621.1991.tb14610.x.
[44] VAN BERESTEIJN E C, PEETERS R A, KAPER J, et al. Molecular mass distribution, immunological properties and nutritive value of whey protein hydrolysates[J]. Journal of Food Protection, 1994, 57(7):619-625.
[45] 卢蓉蓉, 李玉美, 许时婴, 等. 以酶法改性乳清蛋白为基质的脂肪替代品在冰淇淋中的应用[J]. 食品与机械, 2006, 22(5): 23-26.DOI:10.3969/j.issn.1003-5788.2006.05.006.
[46] 张雪春, 王振兴, 涂宗财, 等. 酶-微射流复合改性花生蛋白及其在微胶囊粉末油脂中的应用研究[J]. 中国油脂, 2014, 39(11): 32-35.
[47] CHOBERT J M, BRIAND L, GUÉGUEN J, et al. Recent advances in enzymatic modifications of food proteins for improving their functional properties[J]. Food/Nahrung, 1996, 40(4): 177-182.DOI:10.1002/food.19960400403.
[48] 张建国, 刘孝沾. 转谷氨脱胺酶在肉制品中应用研究[J]. 肉类工业,2014(1): 50-53. DOI:10.3969/j.issn.1008-5467.2014.01.019.
[49] 张春红, 高爽, 王六强, 等. 谷氨酰胺转移酶改性对花生蛋白膜性能的影响[J]. 食品与发酵工业, 2013, 39(12): 35-38.
[50] STRUCH M, LINKE D, MOKOONLALL A, et al. Laccase-catalysed cross-linking of a yoghurt-like model system made from skimmed milk with added food-grade mediators[J]. International Dairy Journal,2015, 49: 89-94. DOI:10.1016/j.idairyj.2015.04.002.
[51] TILLEY K A, BENJAMIN R E, BAGOROGOZA K E, et al. Tyrosine cross-links: molecular basis of gluten structure and function[J].Journal of Agricultural and Food Chemistry, 2001, 49(5): 2627-2632.DOI:10.1021/jf010113h.
Progress in Enzymatic Modification of Proteins
WANG Di, DAI Lei, GAO Yanxiang*
(College of Food Science and Nutritional Engineering, China Agricultural University, Beijing 100083, China)
Abstract:Protein is one of the three major nutrients that plays an important role in the food, pharmaceutical and material industries due to its functional properties in addition to high nutritional value. The functional properties of proteins are related to their molecular structure, which can be modified by physical, chemical, enzymatic and genetic engineering methods so as to improve the functional properties, nutritional value and food sensory quality. Therefore, the structural modification of proteins can enlarge their scope of application and meet the industrial demand. Enzymatic modification is a promising method for protein structural modification to obtain modified protein products with defined characteristics because of its high safety, mild reaction conditions, and high product acceptance. This article comprehensively summarizes the recent progresses in the enzymatic modification of proteins, including hydrolysis, crosslinking and covalent grafting. The functional properties of modified proteins are discussed and future prospects for their application are also presented.
Keywords:proteins; enzymatic modification; functional properties; application
DOI:10.7506/spkx1002-6630-201815034
收稿日期:2017-03-05
基金项目:国家自然科学基金面上项目(31371835)
第一作者简介:王迪(1992—),女,硕士研究生,研究方向为功能配料与食品添加剂。E-mail:wangdifsci@163.com
*通信作者简介:高彦祥(1961—),男,教授,博士,研究方向为功能配料与食品添加剂。E-mail:gyxcau@126.com
中图分类号:TS201.2
文献标志码:A
文章编号:1002-6630(2018)15-0233-07
引文格式:
王迪, 代蕾, 高彦祥. 蛋白质酶法改性研究进展[J]. 食品科学, 2018, 39(15): 233-239. DOI:10.7506/spkx1002-6630-201815034. http://www.spkx.net.cn
WANG Di, DAI Lei, GAO Yanxiang. Progress in enzymatic modification of proteins[J]. Food Science, 2018, 39(15):233-239. (in Chinese with English abstract) DOI:10.7506/spkx1002-6630-201815034. http://www.spkx.net.cn