Toggle navigation
首页
期刊介绍
杂志介绍
部门职能
机构设置
内容简介
开放获取政策
发展历程
历届主编
编委会
期刊订阅
主要殊荣
影响因子和总被引频次
学术会议
广告合作
联系我们
English
在线办公
作者投稿查稿
专家在线审稿
编委办公登录
主编在线办公
编辑部登录
在线期刊
最新录用
当期目录
过刊浏览
高级检索
全年目录
摘要点击排行
全文下载排行
引用排行
E-mail Alert
RSS服务
封面目录
友情链接
中国商业联合会
首农食品集团
北京食品科学研究院
中国食品杂志社
食品科学与人类健康
肉类研究
乳业科学与技术
未来食品学报
中国酿造
动物源食品科学
农产品加工与储运
更多>>
访问统计
总访问量
今日访问
在线人数
新闻公告
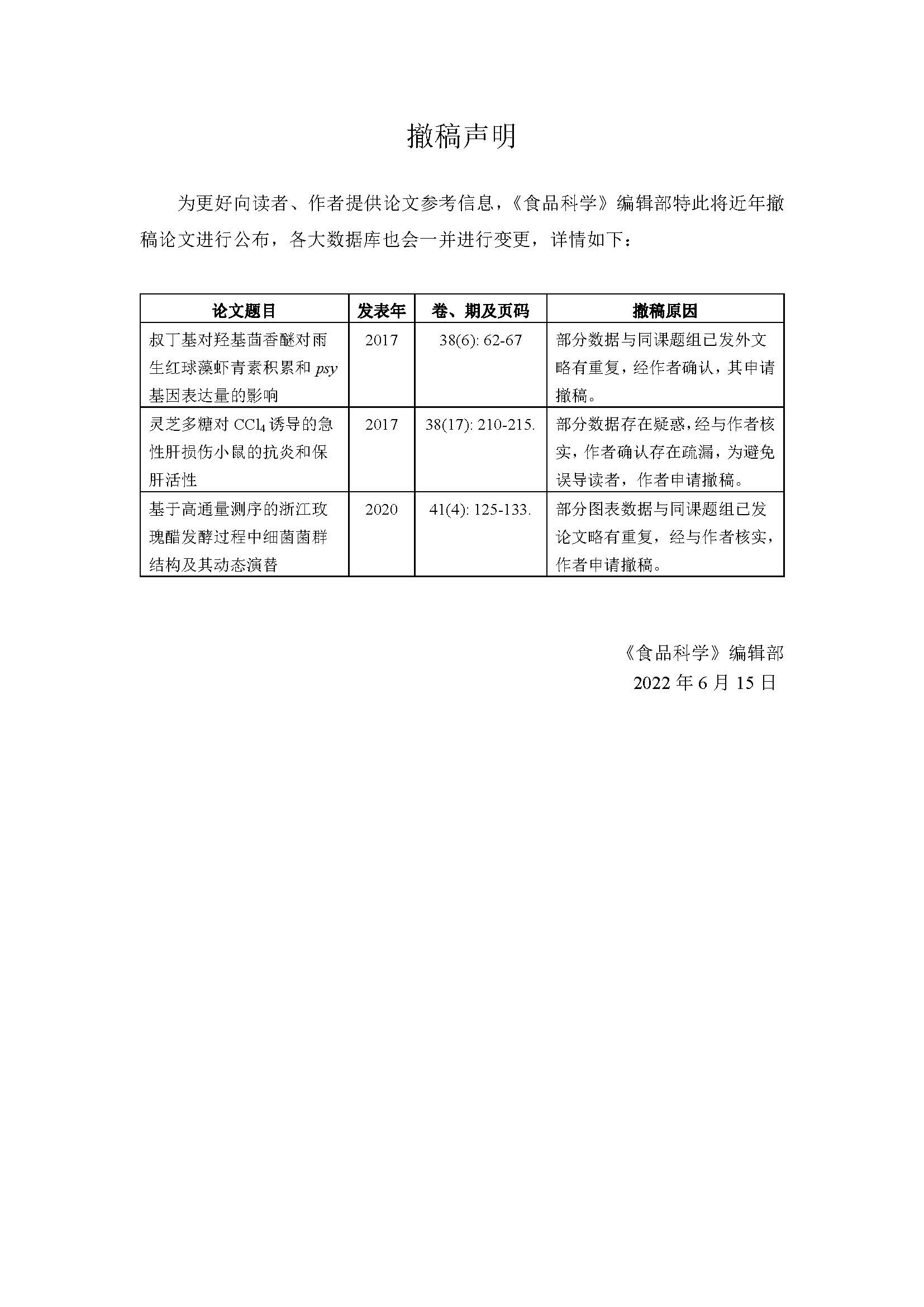
《食品科学》撤稿声明
发布日期: 2022-06-16 浏览: 4368